Home › Unlabelled ›
Power Saver Diagram Schematics / How to make Mp3 player at Home: Power Saver Circuit ... - Slip rings are electrical connections that are used to transfer power to and fro from the rotor of an ac generator.
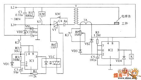
Power Saver Diagram Schematics / How to make Mp3 player at Home: Power Saver Circuit ... - Slip rings are electrical connections that are used to transfer power to and fro from the rotor of an ac generator.. Slip rings are electrical connections that are used to transfer power to and fro from the rotor of an ac generator. Often more than one dc voltage is required for the operation of electronic circuits. Microcontroller projects wiring diagram schema electronic projects shema. Schematic of sell of apparatuses or devices without permisson. This simple power saver circuit is used to save electricity in our homes to avoid spending too much electric use.
System example with blue power charger and phoenix inverter. You can using an auto soft starter for external circuit as function to reduce electricity power. This simple power saver circuit is used to save electricity in our homes to avoid spending too much electric use. 807 power saver circuit diagram products are offered for sale by suppliers on alibaba.com, of which inverters & converters accounts for 1%. Theese supplies use bipolar junction transistors (bjt) of npn type.
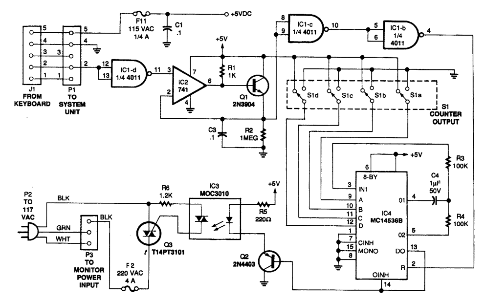
power saver long duration timer circuit - Electronic ... from 1.bp.blogspot.com This is a project i started a few years back after buying the components to build one from console5.com, but as so many of them i didn't the supplied kicad files should be sufficient as both a schematic and as a starting point for ordering pcbs (basically you could just zip the contents. How it works power saver? Simple power saver circuit schem. Power factor correction circuit (pfc). Currently we have 27498 diagrams, schematics, datasheets and service manuals from 978 manufacturers, totalling 66.915 gb and the range is expanding all the time. 807 power saver circuit diagram products are offered for sale by suppliers on alibaba.com, of which inverters & converters accounts for 1%. The pc is plugged in to the socket at the output of the power saver unit, and an extra connection is made to the control input of the unit from a ps/2 (keyboard or mouse) socket or usb port. Power audio amplifier circuit schematic 2.
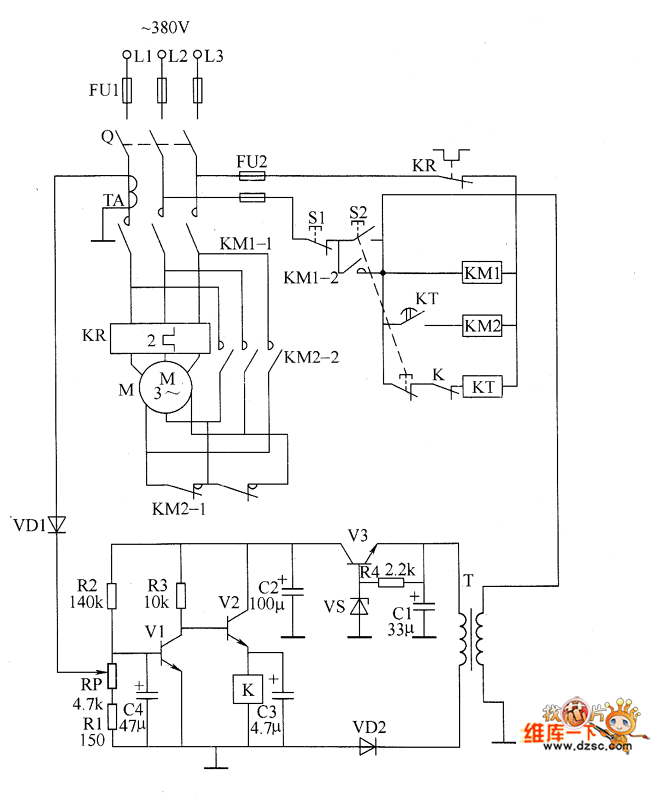
The function of the circuit composed of q3, c19, r34 to r36 is that q3 is turned on when the output voltage is low or the output is under voltage at the initial stage of power.
The top countries of supplier is china, from which. 807 power saver circuit diagram products are offered for sale by suppliers on alibaba.com, of which inverters & converters accounts for 1%. Schematics of halfbridge atx (at) supplies with tl494, ka7500 ics tl494 and ka7500 are equivalent. Theese supplies use bipolar junction transistors (bjt) of npn type. Have collaborated together to provide ti customers with schematic symbols and pcb layout footprints for ti products. Power factor correction circuit (pfc). Tda7294 vs tda7293 power amplifier specification and testing sound quality, see here complete circuit diagram, pcb layout design and some video assembling and testing sound output of both ic. The letters of 494 can differ. They are typically designed to conduct the flow of current from a stationary device to a rotating one. Find schematics for your product. Power audio amplifier circuit schematic 2. The function of the circuit composed of q3, c19, r34 to r36 is that q3 is turned on when the output voltage is low or the output is under voltage at the initial stage of power. Schematic of sell of apparatuses or devices without permisson.
This simple power saver circuit is used to save electricity in our homes to avoid spending too much electric use. The top countries of supplier is china, from which. Is suppose to be connected there or vin arduino pin? A system schematic shows schematically how victron energy devices are connected to each other. The letters of 494 can differ.
E2E power saver circuit diagram schematic - YouTube from i.ytimg.com Schematics of halfbridge atx (at) supplies with tl494, ka7500 ics tl494 and ka7500 are equivalent. Power saver schematic diagram schematic diagram of electrical saver 1530q bv68 d9323 bm138 schottky transistor spice i1211 pin diode.cir spice text: This is a project i started a few years back after buying the components to build one from console5.com, but as so many of them i didn't the supplied kicad files should be sufficient as both a schematic and as a starting point for ordering pcbs (basically you could just zip the contents. This simple power saver circuit is used to save electricity in our homes to avoid spending too much electric use. Pwm input constant current power led driver schematic circuit diagram. The letters of 494 can differ. A wide there are 8 suppliers who sells power saver circuit diagram on alibaba.com, mainly located in asia. Tda7294 vs tda7293 power amplifier specification and testing sound quality, see here complete circuit diagram, pcb layout design and some video assembling and testing sound output of both ic.
How it works power saver?
A system schematic shows schematically how victron energy devices are connected to each other. This simple power saver circuit is used to save electricity in our homes to avoid spending too much electric use. Theese supplies use bipolar junction transistors (bjt) of npn type. Slip rings are electrical connections that are used to transfer power to and fro from the rotor of an ac generator. Simple power saver circuit schematic diagram. Power factor correction circuit (pfc). Zbasic home zbasic microcontrollers for automation, control, robotics and other embedded systems schematics wiring diagram circuits schema electronic projects shema schaltbild schematisk. Simple power saver circuit schem. The top countries of supplier is china, from which. Texas instruments and accelerated designs, inc. Currently we have 27498 diagrams, schematics, datasheets and service manuals from 978 manufacturers, totalling 66.915 gb and the range is expanding all the time. The pc is plugged in to the socket at the output of the power saver unit, and an extra connection is made to the control input of the unit from a ps/2 (keyboard or mouse) socket or usb port. Pwm input constant current power led driver schematic circuit diagram.
How it works power saver? Page 2 contents assembly drawing system block diagram troubleshooting problems & solutions pcb connection and part list checking procedures ts3~ts4 component location. Currently we have 27498 diagrams, schematics, datasheets and service manuals from 978 manufacturers, totalling 66.915 gb and the range is expanding all the time. Value for r3 in the internal schematic diagram (±10% toler ance). This simple power saver circuit is used to save electricity in our homes to avoid spending too much electric use.
Power Saver Circuit Diagram using PIR - Engineering Projects from bestengineeringprojects.com Model to chassis cross reference. System example with blue power charger and phoenix inverter. Texas instruments and accelerated designs, inc. Have collaborated together to provide ti customers with schematic symbols and pcb layout footprints for ti products. Simple power saver circuit schematic diagram. Is suppose to be connected there or vin arduino pin? Often more than one dc voltage is required for the operation of electronic circuits. Slip rings are electrical connections that are used to transfer power to and fro from the rotor of an ac generator.
System schematic esp blue power system panel.
Microcontroller projects wiring diagram schema electronic projects shema. A wide there are 8 suppliers who sells power saver circuit diagram on alibaba.com, mainly located in asia. 1 (2 front + 1 subwoofer). Find schematics for your product. Power factor correction circuit (pfc). Currently we have 27498 diagrams, schematics, datasheets and service manuals from 978 manufacturers, totalling 66.915 gb and the range is expanding all the time. Pwm input constant current power led driver schematic circuit diagram. How it works power saver? They are typically designed to conduct the flow of current from a stationary device to a rotating one. A schematic, often referred to as 'schematic diagram or block diagram', is a way to represent the elements of any system or electronics by using these diagrams will help you to correctly discover where the problem lies. System example with blue power charger and phoenix inverter. Texas instruments and accelerated designs, inc. From the schematic the buck converter connector output pin is connected at 5v arduino pin.